Skip to main content
  • »
  • NETWORKING »
  • When the VM starts from the SSD drive and when from the HDD on NSIS Cloud

When the VM starts from the SSD drive and when from the HDD on NSIS Cloud

Introduction

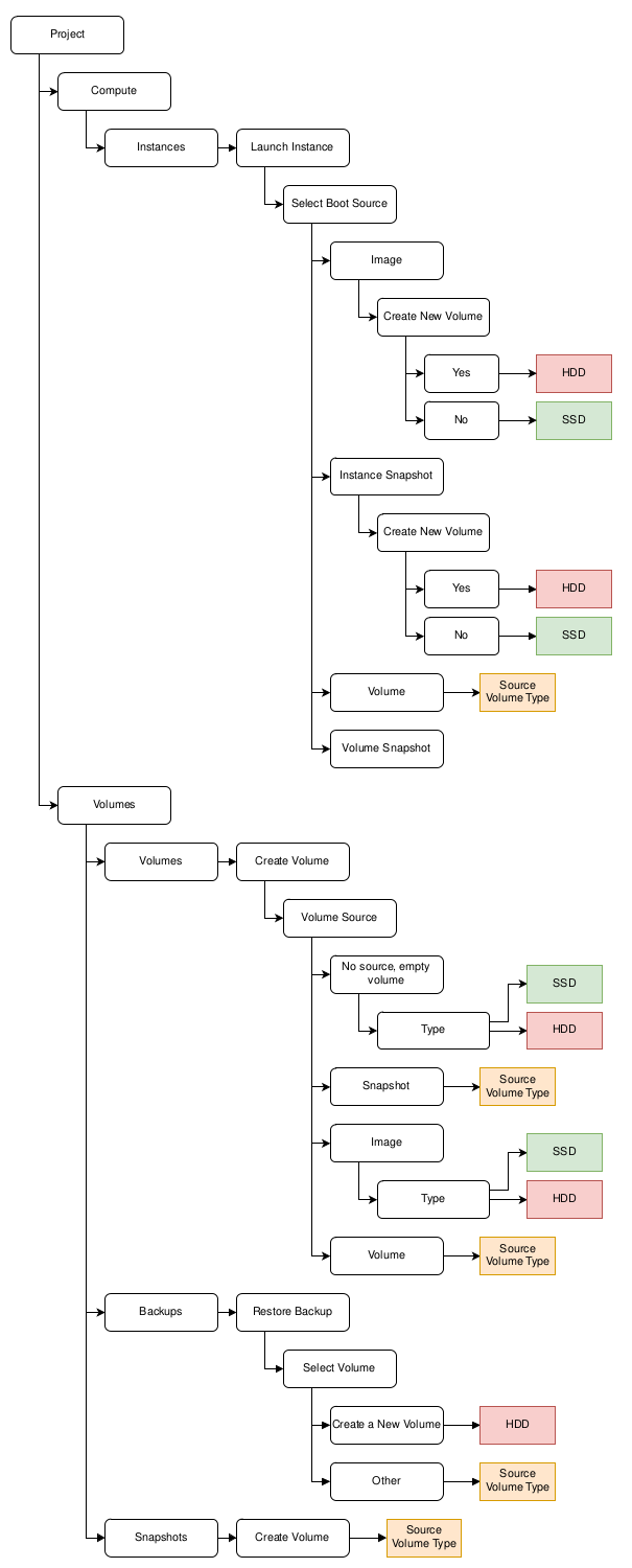
In Horizon Dashboard a volume can be created in several main ways:

  • Volume created when launching a new instance,

  • Volume created without any instance, e.g. as a data storage.

In this guide we will present all the possibilities of creating a volume in Horizon Dashboard and when the type is SSD and when HDD.

At the end of the article we also present a diagram with all the options to create a volume that appear in Horizon Dashboard.

Volume created when launching a new instance

You can launch new instance in several ways. Each of them will create a volume:

1. From image/snapshot with option “Create New Volume” - No

Using this option you will create VM with ephemeral volume (VM created with option Create New Volume No on NSIS Cloud).

This way, the created VM is of type SSD volume.

2. From image/snapshot with option “Create New Volume” - Yes

After creating VM (VM created with option Create New Volume Yes on NSIS Cloud) you will see new volume in Volumes -> Volumes, but there is no information about type.

This way, the created volume is of HDD type.

3. From volume

To launch new instance this way, first you have to create new bootable volume in Volumes -> Volumes.

You can select the type – Default, SSD or HDD.

4. Order a virtual machine on website

When you order a virtual machine on website, by default you have selected option “Local SSD disc” in “Configurable Option”.

This way, the created VM is of type SSD volume.

Volume created without any instance

You can create new volume in several ways:

1. Create new volume with the selected type

You can create new volume in Volumes -> Volumes and select the type – Default, SSD or HDD.

2. Create volume from snapshot

Volume created from snapshot is of the same type as the source disk from which the snapshot was created, for example:

I have created a snapshot of SSD volume. Next, created new volume from the snapshot. My new volume is also of SSD type.

3. Restore volume from backup with option “Create a New Volume”

You can restore your volume backup as a new volume. This way created volume is HDD type, even if the source volume was SSD.

Diagram of options to create a volume in Horizon Dashboard

../_images/fni_diagram.png