Skip to main content
  • »
  • NETWORKING »
  • Kiedy maszyna wirtualna uruchamia się z dysku SSD, a kiedy z dysku HDD w NSIS

Kiedy maszyna wirtualna uruchamia się z dysku SSD, a kiedy z dysku HDD w NSIS

Wprowadzenie

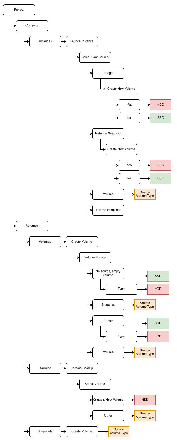
W Horizon Dashboard volume można utworzyć na kilka głównych sposobów:

  • Volume tworzony podczas uruchamiania nowej instancji,

  • Volume tworzony bez instancji, na przykład jako magazyn danych.

W tym przewodniku przedstawimy wszystkie możliwości tworzenia volume w Horizon Dashboard oraz kiedy jest to typ SSD, a kiedy HDD.

Na końcu artykułu prezentujemy również diagram ze wszystkimi opcjami tworzenia volume, które pojawiają się w Horizon Dashboard.

Volume tworzony podczas uruchamiania nowej instancji

Nową instancję można uruchomić na kilka sposobów. Każdy z nich spowoduje utworzenie volume:

1. Z obrazu/zrzutu z opcją „Create New Volume” - No.

Użycie tej opcji spowoduje utworzenie maszyny wirtualnej z ephemeral volume (patrz artykuł Maszyna wirtualna utworzona z opcją Create New Volume ustawioną na No na NSIS Cloud).

W ten sposób utworzona maszyna wirtualna ma volume typu SSD.

2. Z obrazu/zrzutu z opcją „Create New Volume” - Yes.

Po utworzeniu maszyny wirtualnej (patrz artykuł Maszyna wirtualna utworzona z opcją Create New Volume ustawioną na Yes na NSIS Cloud) zobaczysz nowy volume w sekcji Volumes -> Volumes, ale nie ma informacji o jego typie.

W ten sposób utworzony volume jest typu HDD.

3. Z volume

Aby uruchomić w ten sposób nową instancję, należy najpierw utworzyć nowy volume startowy w sekcji Volumes -> Volumes.

Można wybrać typ domyślny, SSD lub HDD.

4. Zamawiając maszynę wirtualną na stronie internetowej

Podczas zamawiania maszyny wirtualnej na stronie internetowej w „Configurable Options” jest domyślnie wybrana opcja „Local SSD disc”.

W ten sposób utworzona maszyna wirtualna ma volume typu SSD.

Volume tworzony bez instancji

Nowy volume można utworzyć na kilka sposobów:

1. Utwórz nowy volume z wybranym typem

Możesz utworzyć nowy volume w sekcji Volumes -> Volumes i wybrać typ Domyślny, SSD lub HDD.

2. Utwórz volume ze snapshot

Volume utworzony ze snapshot jest tego samego typu co dysk źródłowy, z którego snapshot został utworzony, na przykład:

Został utworzony volume snapshot SSD. Następnie został utworzony nowy volume na podstawie snapshot. Nowy volume jest również typu SSD.

3. Przywróć volume z kopii zapasowej z opcją „Create Volume”.

Kopię zapasową volume można przywrócić jako nowy volume. W ten sposób utworzony volume jest typu HDD, nawet jeśli volume źródłowy był typu SSD.

Schemat opcji tworzenia volume w Horizon Dashboard

../_images/fni_diagram.png